
What makes a good algorithm
- Clear & Simple – Easy to understand and follow. No unnecessary complexity.
- Efficient – Uses the least amount of time and resources to get the job done.
- Reliable – Works correctly every time, no matter the situation.
- Adaptable – Can be adjusted or improved without having to start from scratch.
Why do we need algorithms
As humans, we suck at consistently making the decisions that serve our best interests. While we are not robots, and we can’t expect 100% adherence, we should have a clear plan.
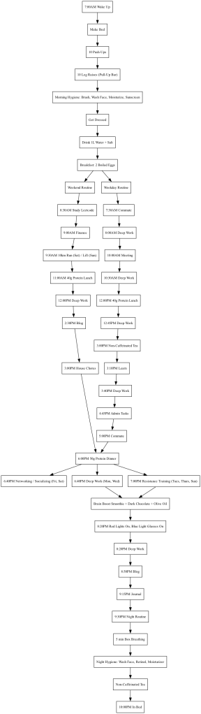
The algorithm shared in this post keeps me on track with my goals while remaining happy and healthy.

Make A Variant of Your Own
Use Perl Graph Easy Library
digraph {
rankdir=TB;
"7:00AM Wake Up" -> "Make Bed" -> "10 Push-Ups" -> "10 Leg Raises (Pull-Up Bar)"
"10 Leg Raises (Pull-Up Bar)" -> "Morning Hygiene: Brush, Wash Face, Moisturize, Sunscreen"
"Morning Hygiene: Brush, Wash Face, Moisturize, Sunscreen" -> "Get Dressed"
"Get Dressed" -> "Drink 1L Water + Salt" -> "Breakfast: 2 Boiled Eggs"
"Breakfast: 2 Boiled Eggs" -> "Weekday Routine"
"Breakfast: 2 Boiled Eggs" -> "Weekend Routine"
## WEEKDAY ROUTINE
"Weekday Routine" -> "7:30AM Commute" -> "8:00AM Deep Work" -> "10:00AM Meeting"
"10:00AM Meeting" -> "10:30AM Deep Work" -> "12:00PM 40g Protein Lunch" -> "12:45PM Deep Work"
"12:45PM Deep Work" -> "3:00PM Non-Caffeinated Tea" -> "3:10PM Learn" -> "3:40PM Deep Work"
"3:40PM Deep Work" -> "4:45PM Admin Tasks" -> "5:00PM Commute" -> "6:00PM 50g Protein Dinner"
## WEEKEND ROUTINE
"Weekend Routine" -> "8:30AM Study Leetcode" -> "9:00AM Finance"
"9:00AM Finance" -> "9:30AM 10km Run (Sat) / Lift (Sun)" -> "11:00AM 40g Protein Lunch"
"11:00AM 40g Protein Lunch" -> "12:00PM Deep Work" -> "2:30PM Blog" -> "3:00PM House Chores"
"3:00PM House Chores" -> "6:00PM 50g Protein Dinner"
## EVENING ROUTINE
"6:00PM 50g Protein Dinner" -> "7:00PM Resistance Training (Tues, Thurs, Sun)"
"6:00PM 50g Protein Dinner" -> "6:40PM Deep Work (Mon, Wed)"
"6:00PM 50g Protein Dinner" -> "6:40PM Networking / Socializing (Fri, Sat)"
"7:00PM Resistance Training (Tues, Thurs, Sun)" -> "Brain Boost Smoothie + Dark Chocolate + Olive Oil"
"6:40PM Deep Work (Mon, Wed)" -> "Brain Boost Smoothie + Dark Chocolate + Olive Oil"
"Brain Boost Smoothie + Dark Chocolate + Olive Oil" -> "8:20PM Red Lights On, Blue Light Glasses On"
"8:20PM Red Lights On, Blue Light Glasses On" -> "8:20PM Deep Work" -> "8:50PM Blog"
"8:50PM Blog" -> "9:15PM Journal" -> "9:30PM Night Routine"
## NIGHT ROUTINE
"9:30PM Night Routine" -> "5 min Box Breathing"
"5 min Box Breathing" -> "Night Hygiene: Wash Face, Retinol, Moisturizer"
"Night Hygiene: Wash Face, Retinol, Moisturizer" -> "Non-Caffeinated Tea" -> "10:00PM In Bed"
}